Saturday February 2026

হটলাইন

সেবা এবং ধাপ

নং শিরোনাম সেবার ধাপ কার্যকলাপ
  
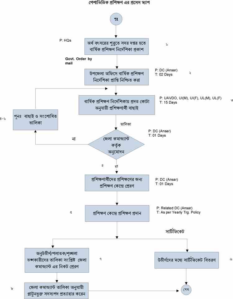
পেশা ভিত্তিক প্রশিক্ষণ এর প্রসেস ম্যাপ দেখুন
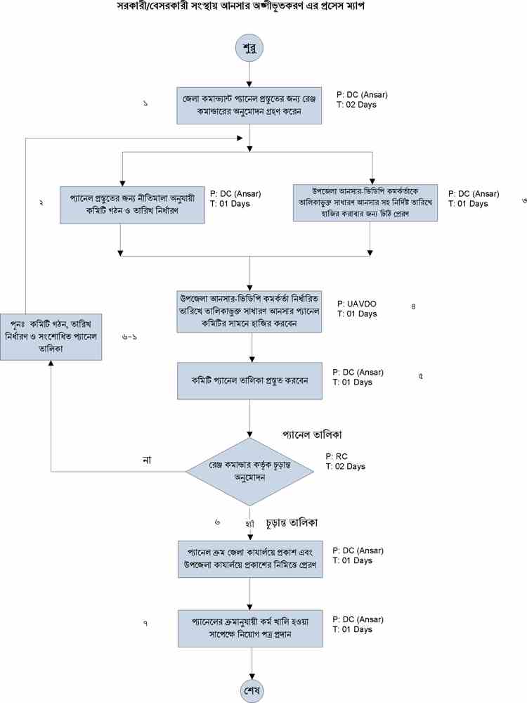
সরকারী বেসরকারী সংস্থায় অঙ্গীভূতকরণ এর প্রসেস ম্যাপ দেখুন
সাধারণ আনছার মৌলিক প্রশিক্ষন এর প্রসেস ম্যাপ দেখুন
আনছার ও ভিডিপি উন্নয়ন ব্যাংকের মাধ্যমে ক্ষুদ্রঋন সেবা প্রসেস ম্যাপ দেখুন
দেখছেন ১ থেকে ৪ পর্যন্ত, মোট ৪ এন্ট্রি

এক্সেসিবিলিটি

স্ক্রিন রিডার ডাউনলোড করুন